| Sitemap| Kontakt |
       Home | Ausstellung | Museums-Archiv | Museums-Café | Das Museum sucht | Programm u. Vorträge | Spenden | Modell-Listen | Wochen Ticker
Veröffentlichungen

Weitere


Museums-Berichte


unter:

Auch Sie können einen Bericht eingeben oder einen Beitrag schreiben !


Archiv-Dokument: Pentax Projektor P 80 Teil 2 - mit weiteren - Details

Home --> Normal 8 Projektoren --> Andere Fabrikate





  Beitrag: 06.006.0002



Ergänzung eines Beitrags von 2011, somit hier Teil II.



Über die Möglichkeit zur Veränderung des Antriebs auf digitale Phasenverschiebung an einem Filmprojektor.


Stand 2017.



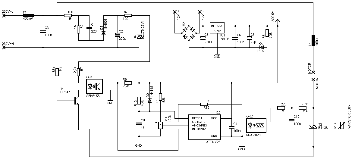
Digitale Phasenanschnittsteuerung für Pentax P 80



Die grundlegende Idee ist der Applikationsschrift "AVR182 ZeroCrossDetector" von Atmel entnommen. Die Schaltung kann unterteilt werden, in den Nullspannungsdetektor (mit transformatorlosem Netzteil), der Phasenanschnittsteuerung (ein Mikrocontroller ATtiny25 mit 5V Spannungsversorgung) und in das Leistungsteil.


Pentax P 80 ein Umbaubeitrag analoger Antrieb

Sollte dieser Schaltplan nicht leserlich sein, hier die Vergrößerung.  vergrößern   





Da der Schmalfilmprojektor Pentax P80 ein Metallgehäuse besitzt, ist es sicherer den Controller von der Netzspannung zu trennen, um ggf. das Potenziometer R11 am Gehäuse zu befestigen.



Potenziometer R11

Sollte dieser Schaltplan nicht leserlich sein, hier die Vergrößerung.  vergrößern   




Das Ziel des Schaltungsentwurfes ist es, die Phasenanschnittsteuerung potenzialfrei zu gestalten. So wurden die Optokoppler OK1 SFH6156 (Signalübergang: Nullspannungsschalter - Phasenanschnittsteuerung) und OK2 MOC3023 (Signalübergang: Phasenanschnittsteuerung - Motoransteuerung) eingesetzt.




Im Teil des Nullspannungsdetektors verringert der Transistor T1 die Schwellwertspannung und erhöht so die Empfindlichkeit des Nullspannungsdetektors für eine Schaltschwelle nahe dem Nullpunkt der Netzspannung.





OZ

Sollte dieser Schaltplan nicht leserlich sein, hier die Vergrößerung.  vergrößern   








Schaltung Nullspannungsdetektor




Optokoppler OK1 SFH6156

Sollte dieser Schaltplan nicht leserlich sein, hier die Vergrößerung.  vergrößern   





Über den Optokoppler OK1 SFH6156 wird das Triggersignal potenzialfrei an den Mikrocontroller weitergeleitet. Microcontroller
Die Phasenanschnittsteuerung läuft in einem Mikrocontroller ATtiny25,






Der Motor startet ca. drei Millisekunden nach dem Nulldurchgang der Netzspannung. Um diesen nicht aktiven Bereich zu überbrücken, wurde das Potenziometer R11 angepasst und ein 68-kOhm-Widerstand in Reihe geschaltet.




OZ

Sollte dieser Schaltplan nicht leserlich sein, hier die Vergrößerung.  vergrößern   




Dieses Phänomen beruht auf der Trägheit des Motors und wurde auch in der Software berücksichtigt. Der Triac wird erst ca. drei Millisekunden nach dem Durchgang der Netzspannung durch den Nullpunkt aktiv. Damit ist der Motor in diesem Bereich spannungsfrei.

Microcontroller



Maßnahmen zur Vermeidung

Sollte dieser Schaltplan nicht leserlich sein, hier die Vergrößerung.  vergrößern   



Bei der Ansteuerung einer induktiven Last durch einen Phasenanschnitt können Störungen auftreten. Die Schaltung besitzt drei Maßnahmen zur Vermeidung von Störungen, R13/C10, L1/C3 und der Varistor R16.
Der Optokoppler MOC3023 ist intern ohne Nullspannungsdetektor ausgeführt und so für den Phasenanschnitt geeignet. Für den Triac T2 lassen sich verschiedene Typen (BTA12, BT139, BT136) einsetzen.
Die Schaltung ist der Applikationsschrift des Optokopplers MOC3023 (TI) entnommen und wurde den Erfordernissen angepasst.



OZ

Sollte dieser Schaltplan nicht leserlich sein, hier die Vergrößerung.  vergrößern   


Das angefügte Bild des Oszilloskops zeigt die volle Leistungsaufnahme des Motors.


OZ


Sollte diese Ozillografie unscharf sein, hier ist sie evtl. besser.  vergrößern   




Betreff: Leistungsteil

Achtung !
Es ist wichtig darauf hinzuweisen, dass in dem Bereich des Nullspannungsdetektors sowie im Leistungsteil Netzspannungs-
potenzial anliegt und man sich vor Körperkontakt schützen muss !!!














Stand: 2017



Das Copyright © des gesamten Beitrags, einschließlich das der Schaltpläne liegt bei Henning Thel - 2017

Weitere Auskünfte, erteilt nur das Museum

       


Erstellt am:   10.02.2017 - 10:15:30

   Autor:     Hennig Thel




Pentax Projektor P 80 Teil 2

  Top




Zurück zum Museum


Auswahl aus dem tatsächlichen, realen

Museums-Bestand