| Sitemap| Kontakt |
       Home | Ausstellung | Museums-Archiv | Museums-Café | Das Museum sucht | Programm u. Vorträge | Spenden | Modell-Listen | Wochen Ticker
Veröffentlichungen

Weitere


Museums-Berichte


unter:

Auch Sie können einen Bericht eingeben oder einen Beitrag schreiben !


Archiv-Dokument: Pentax Projektor P 80 - mit weiteren - Details

Home --> Normal 8 Projektoren --> Andere Fabrikate





Pentax Projektor P 80

  Beitrag: 06.006.0001



Anregung: Einen Pentax P 80 Projektor auf den Stand der Technik - 2011 - zu bringen.



Original-Schaltplan eines Pentax P 80 Projektors





Pentax P 80 Original Schaltplan

  vergrößern   





Analogen Phasenanschnittsteuerung für Pentax P 80




Pentax P 80 ein Umbaubeitrag Phasenanschnittantrieb

  vergrößern   

Das Potenziometer habe ich durch eine Phasenanschnittsteuerung (C2, C3, R1, R2, L1, T1) ersetzt.






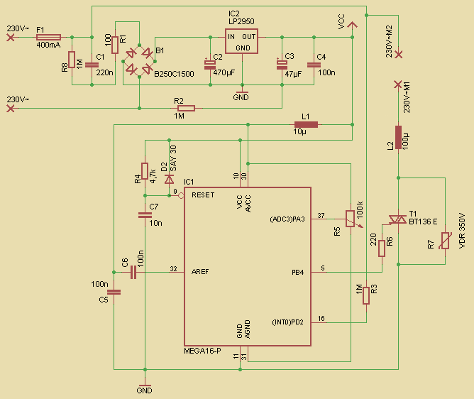
Digitale Phasenanschnittsteuerung für Pentax P 80





Pentax P 80 ein Umbaubeitrag analoger Antrieb

  vergrößern   


Die grundlegende Idee ist der Applikationsschrift "AVR182 ZeroCrossDetector" von Atmel entnommen. Die Schaltung lässt sich unterteilen in ein transformatorloses Netzteil und dem ATMega16 Controller.

Es ist wichtig darauf hinzuweisen, dass Netzspannungspotenzial anliegt und man sich vor Körperkontakt schützen muss !!!

Die Software ist in der Programmiersprache C geschrieben. Verwendet habe ich den GNU-Compiler "WinAVR-20100110" und "AVRStudio4".







Schmalfilmprojektorumbau Pentax P 80 auf Halogen

Schaltplan für den Einsatz einer Halogen-Leuchtmittel = Glühlampe






  vergrößern   


Am Schaltplan hat sich nur die Bezeichnung der Lampe geändert.

Der Autor hat den Glaskolben der Narva Glühlampe 12V/50W vom Bajonettsockel entfernt und die Halogen-Keramik-Steckfassung (Größe G4) mit einen Zweikomponentenkleber in der Bajonettfassung befestigt.

Zum Einsatz kommt, anstatt der 12V 50W Glühlampe nun eine 12V 20W Halogen-Glühlampe. Es hat sich gezeigt, für eine bessere Ausleuchtung des Bildes zu einer Halogen-Glühlampe mit matten Glaskolben zu greifen.

Der Einsatz einer LED als Leuchtmittel bringt noch ein besseres Ergebnis.




Halogenlampe 12V /50W





Schmalfilmprojektorumbau - Pentax P 80 - auf LED







  vergrößern   

Etwas schwieriger als der Umbau für eine Halogen-Glühlampe gestaltet sich der Einbau einer LED. Doch der Aufwand lohnt sich! Nun gibt es keine angeschmorten Filme mehr.


Die Schaltung oben zeigt eine recht einfache Variante der LED-Ansteuerung. Der Nachteil ..., der 4700µF-Kondensator. Doch so lässt sich nahezu ein brauchbarer Strom mit akzeptabler Welligkeit bei 1 A bereitstellen.

Man könnte sich den Aufwand mit dem Potenziometer sparen, denn bei 280 lm (10 W) ist der Bereich zwischen 700 mA und 1 A der Betriebsstrom. Die Änderung des Farbortes hat auf mein Anwendungsziel keinen Einfluss. So ist auch die Pulsweitenmodulation nicht notwendig.

Eine Kühlung ist notwendig, sonst kommt es bei hoher Temperatur zur Diffusion der Dotierungen und die Lichtintensität, d.h. der Lichtstrom bei Lumen-Angabe lässt nach. Doch mit Lüfter sollte es keine Schwierigkeiten geben, z. B. eine 20 W-LED "nachzurüsten".

Die Halterung besteht aus einen Stück Kupferdraht, 4 mm Durchmesser und Dosen-Weißblech. Beim Dosenblech muss man auf das Material achten, Aluminium lässt sich nicht so gut löten.








Bauteile und Werkzeug



Der Lüfter dient gleichzeitig als Halterung des LED-Moduls, wie die weiteren Bilder zeigen. Platz ist genug bei einem gebrauchten 486-Prozessor-Kühlkörper. Der Lüfter ist neu! Anstatt der Eintreibschrauben benutze ich Maschinenschrauben mit metrischem Gewinde.

Anstelle des Spiegels sitzt nun das LED-Modul.

Der Autor benutze die Ostar 4-CHIP-LED, Produktbezeichnung LEWE2B von OSRAM. Es gibt bereits neuere Projektor-LEDs. Die Eckdaten der LEWE2B sind: 280 lm bei 700 mA, Betriebsspannung 15,2 V, 10 W.

Mit der Betriebspannung von 15,2 V kam ich zurecht, da der Transformator eine Spannung von ca. 19 V liefert.

Umfangreiche Informationen stellt die Applikationsschrift zur OSTAR®-Lighting bereit.








LED Platine - Vorderseite
LED Platine - Ansicht von vorne


LED Platine - Rückseite
LED Platine - Ansicht von hinten





Stand: 2011



Das Copyright © des gesamten Beitrags, einschließlich das der Schaltpläne liegt bei Henning Thel - 2011

Weitere Auskünfte, erteilt nur das Museum

       


Erstellt am:   10.02.2017 - 10:15:30

   Autor:     Hennig Thel




Pentax Projektor P 80




  Top




Zurück zum Museum


Auswahl aus dem tatsächlichen, realen

Museums-Bestand