sappam
Vorheriges Bild
         
          nächstes Bild
 

sappam
   


Bild 1


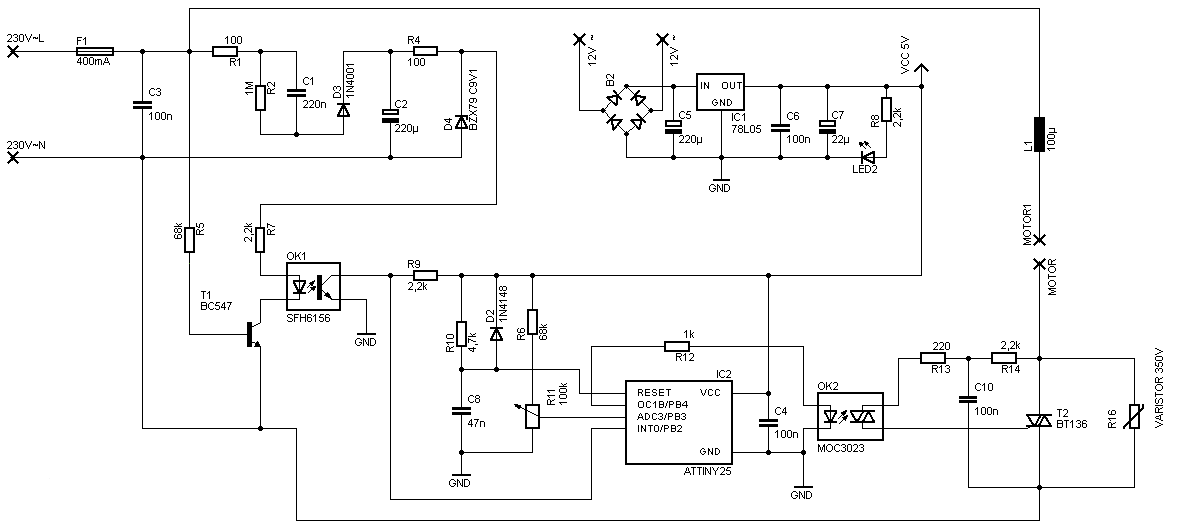
Für die Phasenanschnittsteuerung, ein Mikrocontroller ATtiny25 mit 5V Spannungsversorgung

© Henning Thel


Es wird darauf hingewiesen, dass die hier verwendeten Markennamen den jeweiligen Firmen als Eigentümer gehören, dies sind im Allgemeinen: Warenzeichen, Marken oder patentrechtlich geschützte Bezeichnungen.

© unau-design

Impressum - Datenschutz - Wir über uns - Fragen u. Antworten - Bilder-Galerie - Ihr erster Besuch